ESP32/8266 の開発環境として Arduino IDE をインストールします。
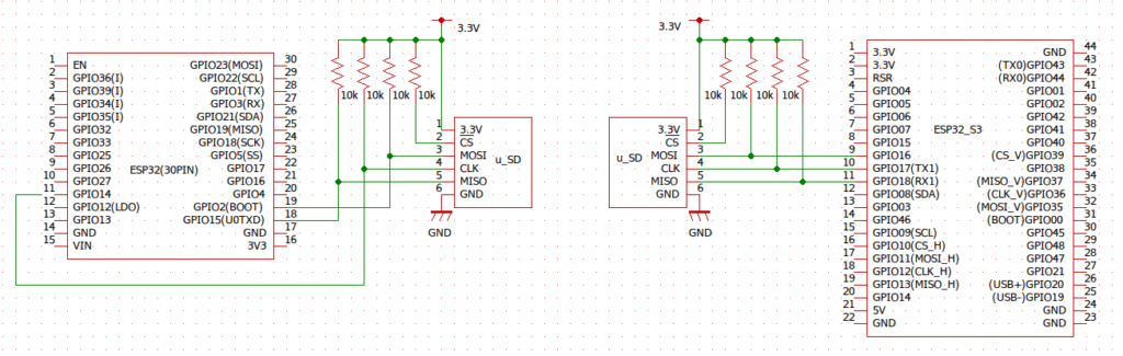
データ保存に便利なSDカード。今回はSPI編です。
ESP32,S3が持っているもう一つのSDカード操作法。SPIより速い。
ESP32S3 が WiFi に繋がらない。WiFiの送信出力を調整するとつながるのですが…